Orlando Alexander
Incoming Analytics & Modelling Intern @ BlackRock | Data Science @ University of Bristol
Featured Projects


Zero-Fee Crypto Marketplace
Web-based blockchain marketplace enabling zero-fee cross-border payments between small businesses and factories. Built on Plasma using USDT, with embedded Privy wallets and smart contract escrow for automated settlement.


ML Workflow & Simulation Studio
Machine learning platform with drag-and-drop canvas to create video analysis workflows in under 5 mins. Deployed for Fortune Global 500 clients such as BMW and ABB for real-time detection of manufacturing anomalies.


Tutor Management & Analytics Platform
Data-driven platform for tutoring agency, automating scheduling, invoicing, and attendance analytics for 50+ students, saving 10 hours of administrative work weekly and significantly reducing operational errors.


Food Aid Insights Dashboard
Interactive data visualisation dashboard processing 5,000 food aid voucher referrals across 100 fields, delivering 3 years of insights on regional demand, seasonal trends, and client return patterns to enable targeted aid allocation.


Resource Management Platform
Modern web app for volunteer training, improving data management and reducing onboarding time by 30%. Scalable solution rated 5/5 by client for 'exceeding expectations'.


AI-Powered Fashion Assistant
Trained 9 CNN classifiers on 40,000 fashion images, achieving 70–95% accuracy identifying items of clothing. Integrated with ASOS API and KNN similarity model to recommend personalised outfits.


Computer Vision Path Optimisation
Computer vision system to automate pastry decoration, achieving 90% higher efficiency than manual methods. Implemented Canny edge detection, Hough transformations, and clustering algorithms for path optimisation.


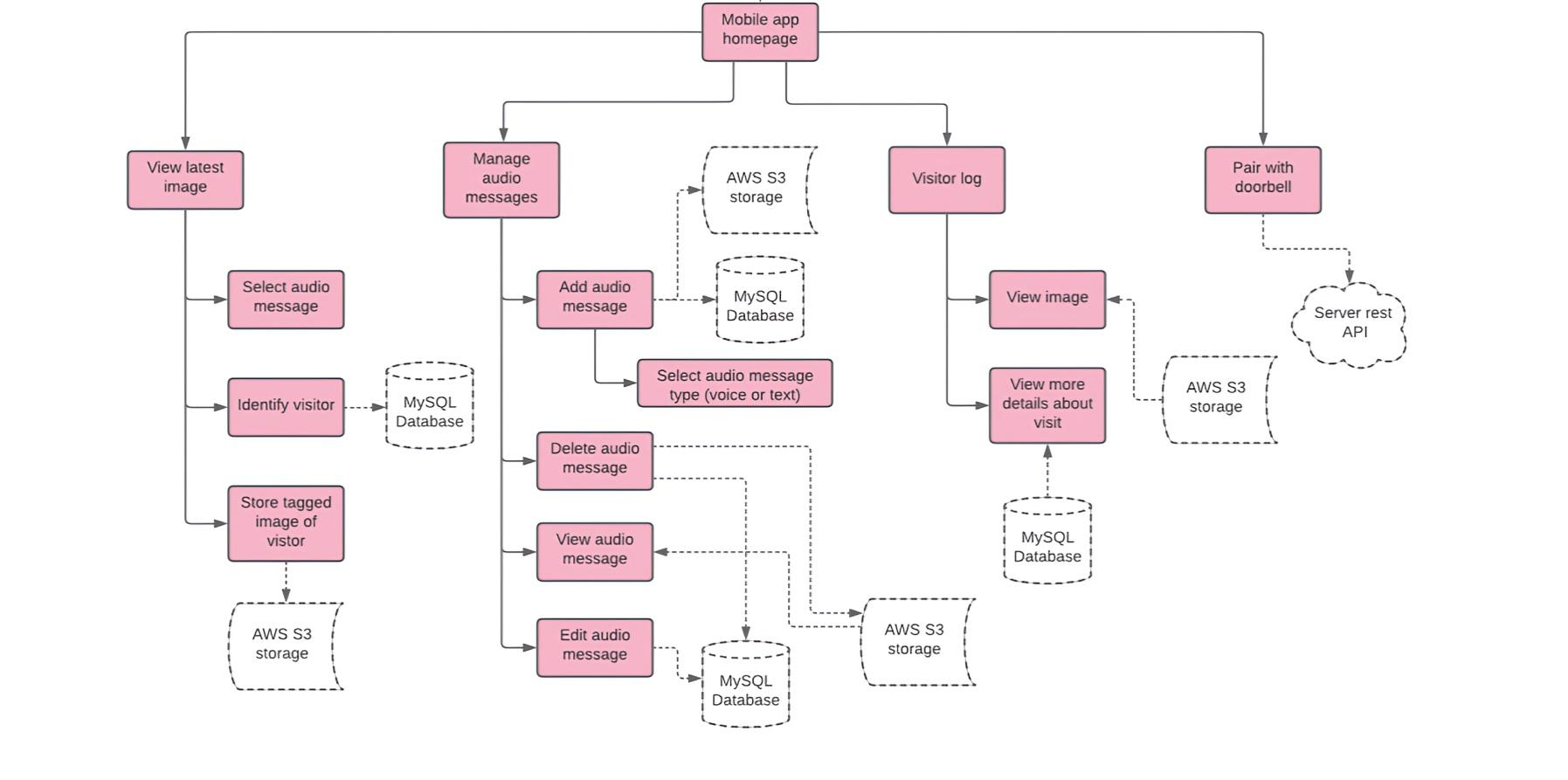
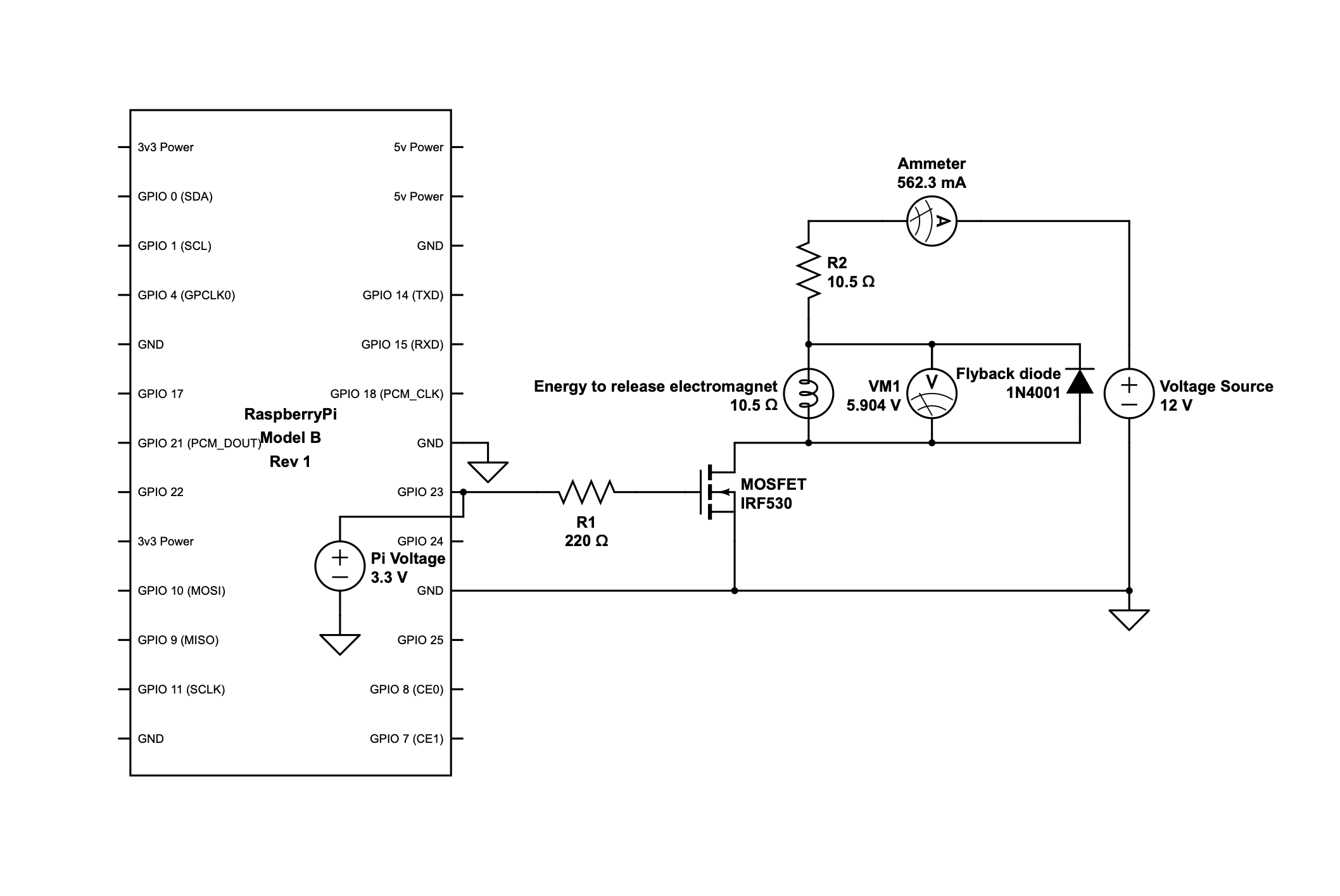
AI Video Doorbell & App
AI-powered video doorbell and companion mobile app, awarded 97% for A Level Computer Science. Sends instant visitor notifications to mobile app, recongises familiar faces using computer vision, and enables remote interaction with guests.

IoT Environmental Data Logger
Integrated monitoring system designed for remote fieldwork, capturing 10,000+ data points weekly across 8 key data types. Built on Raspberry Pi, with offline logging for automated reporting on UN SDG goals in remote conditions.

Renewable Energy Data Analysis in Python
Awarded 85% for university coursework analysing 20 years of renewable energy trends across the world. Examined regional growth, disparities in energy transition, and correlation between GDP and fossil fuel reliance.


Urban Hydroelectric Generator
Flow-optimised hydroelectric energy generator with server-controlled microcontrollers and custom 3D-printed components to maximise wastewater head and turbine efficiency. Awarded 100% in EPQ for novel solution.

'School/Learning and the Brain'
Research article written for Research at Berkhamsted Issue 5 on the future of AI and the impact of ChatGPT on education. In the article I explore the 'black box problem', how we legislate AI and advocate for AI literacy in the curriculum.

'GCSEs won’t prepare me for the real world'
Letter published in the Times Educational Supplement, written in response to the cancellation of my GCSE exams due to COVID-19. I also wrote to my local MP, Mike Penning, and the then education secretary, Gavin Williamson, receiving encouraging responses from both.